
*本文內容基于《新生兒振幅整合腦電圖臨床應用中國專家共識(2023)》(中國抗癲癇協會腦電圖與神經電生理分會新生兒腦電圖學組),針對臨床問題部分進行提煉整理。* 振幅整合腦電(amplitude-integratedelectroencephalography,aEEG)是將原始腦電圖的振幅在半對數坐標下通過不對稱濾波、修整、平齊以及時間壓縮,使用全導或數量相對少的腦電電極進行床旁腦功能監測的方法,可持續、長程監測,結果判讀直觀,具有可顯示腦功能趨勢的優勢。Q1:新生兒aEEG監測的適應證是什么?
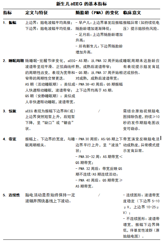
aEEG適用于:(1) 新生兒腦病的病情監測及療效評估;(2) 新生兒驚厥或疑似驚厥的診斷和監測;(3) 腦發育的評估;(4) 腦損傷高危兒的腦功能監測及評估。腦損傷高危兒指罹患任何可能造成神經系統損傷疾病、處于可能影響神經系統狀態的新生兒。此類疾病或狀態包括但不限于:新生兒窒息、呼吸衰竭、休克、腦室周圍-腦室內出血、缺血性及出血性腦卒中、腦炎腦膜炎、嚴重低血糖、先天遺傳代謝病、圍手術期、應用亞低溫和體外膜肺氧合、嚴重高膽紅素血癥、松軟兒等;此類高危兒還包括早產兒、小于胎齡兒等。Q2:新生兒aEEG的基本指標有哪些?新生兒aEEG的基本指標包括振幅(上邊界和下邊界)、睡眠-覺醒周期(sleep-wake cycling,簡稱睡眠周期)、驚厥、帶寬、連續性。

Q3:新生兒 aEEG的評價標準是什么?aEEG 主要從背景活動、睡眠周期及驚厥三方面進行評價和分類。aEEG的連續性亦被臨床廣泛關注。
1、背景活動
2、睡眠周期

睡眠周期未達到相應PMA成熟度的表現,則為睡眠周期落后于胎齡。3、驚厥發作(1) 單次發作:aEEG波譜帶短暫中斷,呈“駝峰”、“城垛”、“拱形”、“缺口”樣改變。(2) 反復發作:aEEG出現多次上述改變。(3) 驚持續狀態:既往認為發作時間超過30min或腦電圖監測過程中異常放電占總監測時間的50%以上為驚持續狀態。然而,為了減少驚厥發作時間及可能造成的神經損傷,aEEG表現為“鋸齒”樣波形時,即可根據不同的發作形式,在更短的時間窗內做出臨床治療決策。在KCNQ2基因致病性變異所致的發育及癲癇性腦病中,發作期aEEG呈現短暫上升后急劇下降(倒駝峰狀)表現,aEEG中的短暫上升圖形對應原始腦電圖的發作期圖形,急劇下降圖形對應原始腦電圖發作期后的廣泛性電壓衰減、甚至抑制圖形。4、總體評估綜上,近足月兒和足月兒可綜合aEEG的背景活動、睡眠周期及有無驚厥進行總體評估,分為正常、輕度異常和重度異常,aEEG異常提示患兒可能存在腦損傷或腦發育成熟度延遲。Q4:早產兒 aEEG的特點及其臨床意義?早產兒aEEG的背景活動、睡眠周期隨胎齡而變化。隨胎齡的增加,振幅上邊界逐漸降低,下邊界逐漸升高;睡眠周期也從最早的無法辨認到出現成熟的正弦樣變化;aEEG圖形由不連續圖形過渡為連續圖形。見表1。通過aEEG圖形變化可定性評價早產兒的腦發育情況。

Burdjalov早產兒腦發育成熟度評分系統是由aEEG 的連續性、睡眠周期、振幅下邊界和帶寬組成的評估方法,可定量評價早產兒腦發育成熟度。見表2。該評分系統中不包括驚厥。
可供參考的 Burdjalov評分標準為:胎齡24-25周2分,27-28周6分,29-30周8分,31-32周10分,34周11分,36-37周13分。早產兒aEEG是否與相應胎齡的模式圖及 Burdjalov評分相符,可反映早產兒腦發育成熟度。但是 Burdjalov評分系統在目前研究進展中所給出的信息尚有限,缺少內在特征性指標,不能全面反映早產兒腦發育特點。早產兒出生后評分需參照校正胎齡,腦損傷早產兒的分值低于相應胎齡或校正胎齡對應分值。


Q5:aEEG診斷新生兒腦病及判斷神經發育預后的價值?aEEG可用于輔助診斷出生后6h內缺氧缺血性腦病(hypoxic-ischemic encephalopathy,HIE)的嚴重程度。窒息新生兒出生后6h內aEEG背景活動異常可作為開始亞低溫治療的準入標準,建議至少監測30min。但是不能因aEEG背景活動正常將HIE新生兒排除在亞低溫治療之外,需進一步結合臨床。建議在新生兒HIE亞低溫治療和復溫期間進行連續aEEG監測,或者每天監測一次、每次至少2h,以評價腦功能和疾病轉歸。aEEG對預測HIE新生兒預后具有一定的敏感性和特異性,應重點關注aEEG背景活動及其動態變化趨勢。行亞低溫治療的患兒,48h aEEG的背景活動和睡眠周期很關鍵,治療48h后aEEG正常的患兒預后好。復溫時無睡眠周期與預后不良相關未行/無條件行亞低溫治療的患兒,6h aEEG正常的患兒神經發育預后好;36h有睡眠周期的患兒神經發育預后好。持續的背景活動異常和缺乏睡眠周期與2歲時發育遲滯相關。代謝性腦病患兒中,70% aEEG背景活動異常,60%出現癲癇發作。Q6:如何應用aEEG篩查和準確識別新生兒驚厥?新生兒驚厥的臨床表現不典型,部分驚厥可只有電發作而無臨床表現,故可能因漏診而延誤治療,從而引起或加重腦損傷。另外,部分抗驚厥發作藥物有潛在的神經毒性。故通過持續的床旁腦電監測,可以減少漏診、避免過度診斷,并指導抗驚厥發作藥物的精準使用。aEEG對驚厥監測的優點是時效性強,可以直接、快速地在床旁開展,且可長時間監測,常用于新生兒驚厥的篩查、療效監測和評估。但由于aEEG為時間壓縮圖形,可能會漏掉振幅低、發作時間短(<30s)和起始部位距離監測電極遠的驚厥。缺乏發作期腦電圖的時空演變圖形(通常在多通道腦電圖中可以看到)是aEEG的另一個重要限制,如結合有視頻記錄的原始腦電圖,aEEG對于驚判讀的敏感度和特異度可分別達到76%和85%左右。早產兒驚厥的診斷在臨床上更為棘手,由于早產兒驚厥時臨床癥狀相對不明顯或不典型,發作期腦電活動持續時間相對短,振幅低,擴散范圍小,發作期的aEEG圖形常不易識別;新生兒重癥監護室中呼吸機的使用和各類操作干擾也可造成疑似驚厥發作圖形而誤診。因此aEEG中出現任何可疑的上下邊界短暫改變時,均需通過對比同期的原始腦電圖加以證實。視頻腦電圖(video-electrencephalography,VEEG)是新生兒驚厥診斷的金標準。沒有多導VEEG的前提下,aEEG可以用于新生兒驚厥發作的監測,但是需要同時分析原始腦電圖,最大限度避免偽差干擾導致的誤診。當臨床高度懷疑有驚厥發作而aEEG未監測到癇性放電時,建議增加導聯數量,使用8導以上帶有視頻監測的aEEG設備。有條件的醫院應進行長程vEEG監測。使用aEEG進行新生兒驚厥診斷時,建議至少有一次vEEG檢查,并與神經電生理專家密切合作。




Q7:新生兒aEEG的監測時長與復查頻率?對于疾病可能影響腦發育、導致腦損傷的新生兒,出生后6h內即應開始aEEG監測。建議連續長程監測,亞低溫治療的患兒應每日監測至生后96h(復溫結束)。若客觀條件受限,監測時間至少2-4h,能記錄一個完整的睡眠周期。腦損傷患兒在首次檢查后每24h復查一次,持續至72h或aEEG正常;若72h復查aEEG仍異常,生后1周左右復查,此后每周一次直至aEEG正常。對于早產兒,應在生后盡快完善第一次aEEG監測(72h內),其后根據結果定期復查。Q8:鎮靜藥和抗癲癇藥對aEEG的影響?鎮靜藥和抗癲癇藥均會影響大腦功能,在任何胎齡中,鎮靜藥或抗癲癇藥的使用均可在一定程度上抑制腦電背景活動,在aEEG上表現為振幅下邊界降低。苯**10-20 mg/kg會導致腦電背景振幅輕度降低,尤其早產兒;如足月兒出現用藥后腦電背景活動嚴重抑制,一般是大腦功能嚴重受損的表現而非藥物所致。咪達唑侖和地西泮常導致早產兒aEEG活動嚴重抑制,對足月兒影響較早產兒小。使用**6h后,40%的極早產兒aEEG 背景活動評分減低,抑制作用可持續6h,已有睡眠周期的早產兒可表現為持續 24h睡眠周期消失。Q9:aEEG常見的偽差?1.機械通氣:包括高頻通氣和常頻通氣。可表現為振幅增高和背景活動改變,尤其是振幅下邊界增高。甚至表現為“睡眠周期”出現,看似背景活動“正常”。查看監測同期的視頻以及與之對應的原始腦電圖,有助于識別偽差。高頻振蕩通氣常影響振幅下邊界,并可表現為基線漂移。2.心電和肌電:需結合有視頻監測的原始腦電圖進行驗證。3.患兒活動、操作等:可表現為一過性振幅增大,形成“缺口”或“駝峰”樣改變。如喂奶、拍嗝等操作,可表現為節律性的腦電改變,需結合同期視頻監測和原始腦電圖與驚厥相鑒別。在原始腦電圖上,偽差不顯示為典型的驚發作演變模式,易于識別。
相關推薦:新生兒aEEG操作與報告全攻略:技術規范與報告書寫指南